- 2024-08-18 22:11:01
河南省新乡市中医院招聘影像医师若干
因医院业务发展需要,现面向社会广泛招聘卫生专业技术人员。现将招聘事宜通知如下:

一、应聘人员必须具备的基本条件
(一)遵守宪法和法律。
(二)身体健康,品行端正,具有较强的沟通能力和敬业精神。
(三)符合岗位要求的年龄条件。
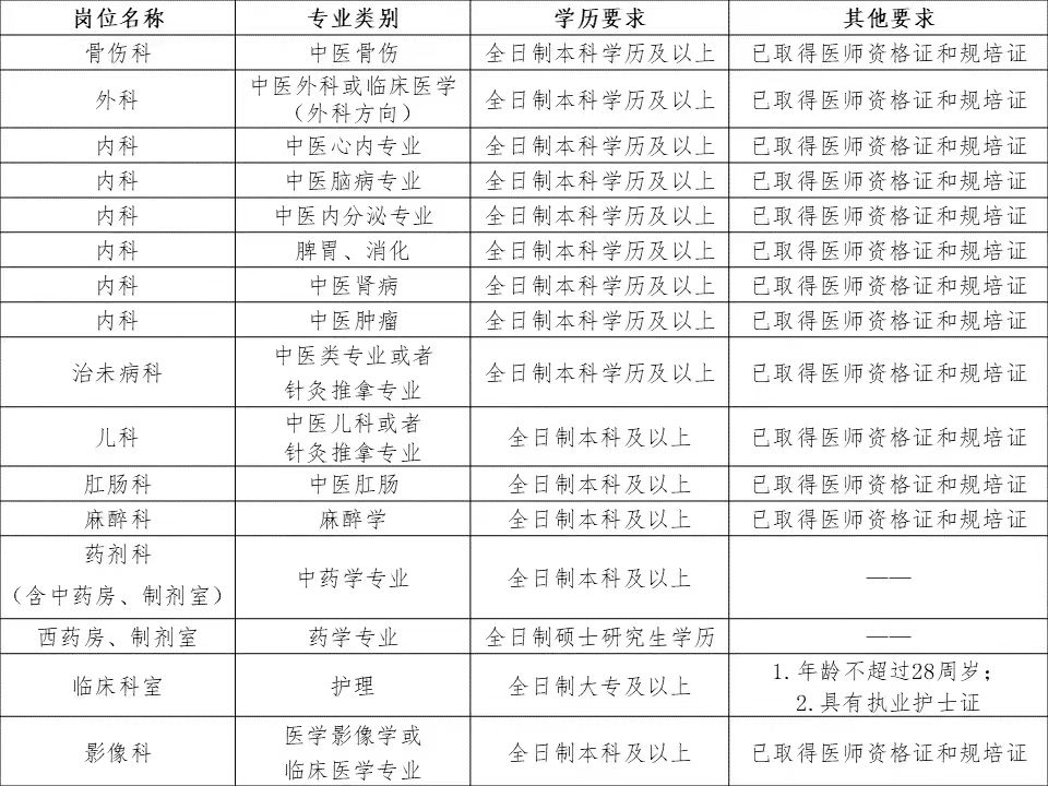
(四)符合岗位所需的学历要求、专业知识及资格条件。
(五)具有适应岗位要求的身体条件。
(六)有下列情形之一的不接受应聘:
1.曾因犯罪受过刑事处罚的;
2.受党纪、政纪处分,处分期未满的;
3.因违法违纪正在调查处理的;
4.国家和河南省其他规定不符合应聘的人员。
 (七)临床岗位(不含护理专业)对应聘者年龄要求本科学历年龄不超过30周岁,硕士研究生学历以及主治医师资格年龄不超过35周岁。
5a1bf17a8cc75d9c47566a056cfc1811.jpg

二、报名时间及方式
1.报名时间:自招聘公告发布之日起至2024年08月20日18:00。
2.采用现场报名的方式,报名地址:新乡市向阳路511号新乡市中医院人事科。
3.报名需提交的材料:
(1)身份证复印件;
(2)个人简历(含姓名、籍贯、民族、出生年月、政治面貌、身高、教育经历、联系方式等);
(3)各阶段毕业证、学位证、有效的《教育部学历证书电子注册备案表》或《教育部学籍在线验证报告》复印件;
(4)资格证书、执业证书、规培证书证件复印件。
4.联系方式
联系电话:0373-5031205
联系地址:新乡市向阳路511号新乡市中医院人事科。


精选文章
更多精选文章