- 2024-03-24 13:14:59
广州中医药大学第三附属医院招聘影像岗位若干
因工作需要,我院广纳英才,竭诚欢迎优秀人才前来应聘。现将有关招聘事项公告如下:

一、招聘岗位
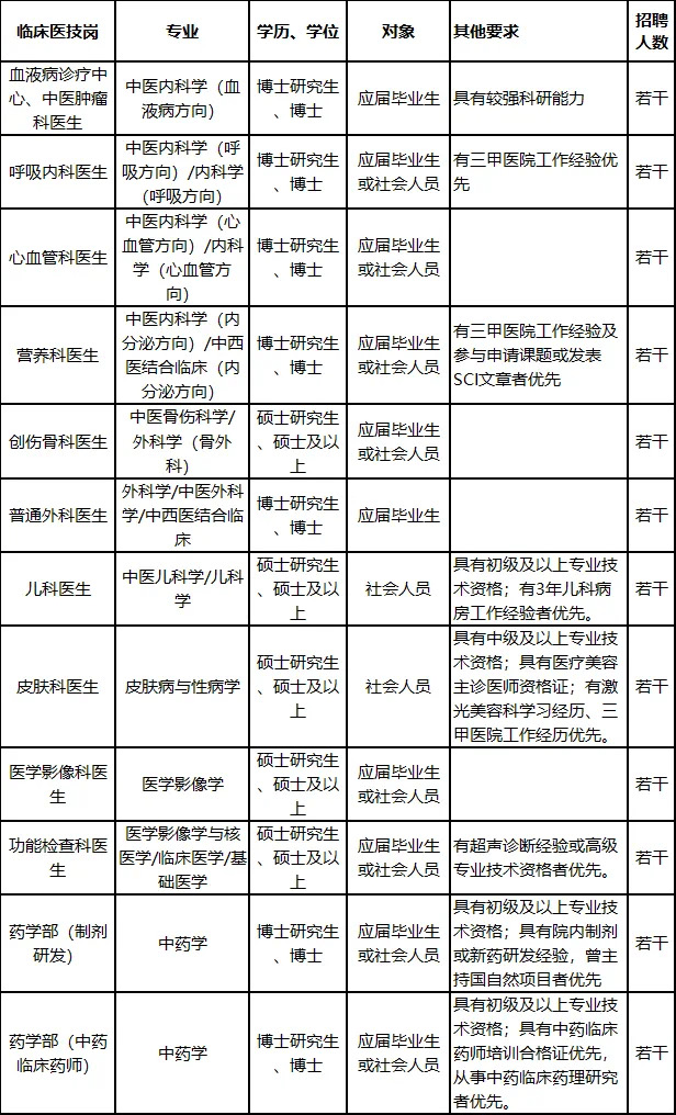
1.临床医技岗

787ea608ff3da8b75464dd5c8306a660.jpg


二、招聘注意事项
1.招聘类型:2024届应届毕业生、社会工作人员。
2.应聘人员应具有国家承认的相应学历及学位;应聘医生岗位人员需取得执业医师资格证书、住院医师规范化培训合格证书。
3.年龄要求:本科学历者≤30岁(具有中级职称的可放宽至≤35岁),硕士研究生及以上学历者≤40岁;计算年龄截止时间:报名截止日。
4.思想政治素质好,遵纪守法,作风正派,具有良好的职业道德,身体健康,能够胜任岗位工作。

三、报名时间
即日起至2024年3月31日23时59分截止。

四、报名方法及要求
1.邮箱投递
请完善附件1-2后投递至邮箱gzysyzzrsb@126.com(邮件名请注明“应聘岗位+姓名”)。

2.简历要求
身份证、各级毕业证、各级学位证、各级专业技术资格证、执业医师资格证、住院医师规范化培训合格证书、成绩单等材料是核验简历信息的重要佐证材料,请务必随简历上传。

五、薪酬待遇
按相应岗位提供薪酬待遇,缴纳社会保险费和住房公积金。

六、报名及咨询联系方式
1.医院地址:广州市荔湾区龙溪大道261、263号
2.咨询联系电话:020-22292809(组织人事部)
3.联系人:黄老师、陈老师

广州中医药大学第三附属医院
2024年3月19日



精选文章
更多精选文章
0.109171s